Spustenie Beacon Chainu včera (1.12.2020) o 13:00 bolo prvým konkrétny krokom k realizácii dlho sľubovanej platformy Ethereum 2.0. Staking Etherea je teraz hot téma a takmer milión mincí už vytvorilo validátorské nody na novej platforme. Hovorí sa, že ETH 2.0 je teraz vo fáze 0. Proof-of-Stake blockchain funguje, no nedokáže prakticky nič. Na novom mainnete sa dokonca nedajú posielať ani transakcie! Všetko príde až časom.
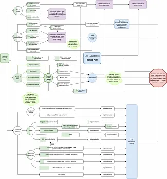
Kedy? Vitalik Buterin dnes na svojom Twitteri publikoval aktualizovanú roadmapu, ktorej sa drží Ethereum Foundation. Ukazuje, na ktorých funkciách momentálne developeri pracujú a obsahuje aj odhadovaný progres vývoja platformy (vrátane vylepšení súčasného 1.0 blockchainu).
The roadmap I made back in March updated with (very rough and approximate!) progress bars showing what has been done and some of the recent tweaks to the roadmap itself.
A lot has been accomplished, but still a lot remains to be done! pic.twitter.com/4zIK4aTNTh
— vitalik.eth (@VitalikButerin) December 1, 2020
Zaujímavé je hlavne, že z roadmapy úplne zmizli pojmy ako fáza 1, či fáza 2. V našom prehľade Ethereum 2.0 sme popísali kroky, ktoré povedú k uvoľneniu plného potenciálu tejto technológie, no Vitalik odvtedy dosť zmenil prístup.
Obrovskou výhodou nového štýlu vývoja je oddelenie niektorých funkcií tak, aby sa na nich dalo pracovať paralelne. Napríklad, po dokončení ľahkého ETH2 klienta ho bude možné okamžite uviesť do produkcie a pracovať na novej verzii. To by malo zrýchliť vývoj, pretože jednotlivé časti projektu na seba nebudú musieť čakať.
Analýza ETH a LTC – Zaujímavý signál, ktorý nechceme zmeškať
Na ktoré Ethereum 2.0 funkcie teraz čakáme?
Beacon Chain bol spustený, čo nás teda čaká v budúcnosti? Máme sa na čo tešiť. Ethereum Foundation pracuje na technológiách ktoré budú dokončené a uvedené do produkcie v najbližších rokoch. Až sa tak stane, využiteľnosť Etherea sa výrazne zvýši a tento projekt úplne zmení internet, ako ho poznáme.
Pozrite si novú roadmapu od Vitalika v plnom rozlíšení:
Pri nákupoch touto VISA kartou vám vrátia 1,5% v Bitcoinoch – v čom je háčik?
Light Ethereum 2.0 klient
Po spustení Beacon Chainu sa môžeme tešiť na mnoho ďalších vylepšení. Ako sme spomínali, čakáme hlavne na light eth2 klienta, ktorý by mal byť po uvedení BLS12-381 kompatibilný aj s aktuálnym PoW blockchainom. Práca na tomto systéme je podľa Vitalika z jednej tretiny hotová.
Sharding
Samozrejme, každý čaká hlavne na uvedenie shardingu do produkcie. Táto technológia v budúcnosti umožní škálovanie celého blockchainu a jeho diverzifikáciu. Tešiť sa potom môžeme na tisícky transakcií za sekundu (momentálne ich Ethereum nezvláda viac ako 10).
Sharding bol v minulosti označovaný za fázu 1 vývoja Ethereum 2.0 platformy, momentálne z 20% dokončený. Podľa odhadov zverejnených pred mesiacom na blogu Ethereum Foundation by mal byť dokončený v roku 2021.
RTX 3060 Ti je nový kráľ Ethereum miningu! Poznáme hashrate a gameri majú smolu
Fúzia Ethereum 1.0 a 2.0 blockchainov
Dôležitým krokom vo vývoji bude aj spojenie Ethereum 1.0 a 2.0 blockchainov. Momentálne sú úplne oddelené a ide o dve veľmi odlišné platformy. V budúcnosti by sa však z ETH 1.0 mal stať jeden zo shardov z ťažby pomocou grafických kariet a ASIC minerov prejde na sharding.
Tento krok sa v minulosti označoval za fázu 1,5, momentálne je však od zvyšku vývoja úplne oddelený a vývoj tohto systému prebieha paralelne s vývojom ostatných technológií. Spojenie oboch platforiem je formálne špecifikované z 50% a vývojári majú za sebou cca 20% práce na samotnej implementácii.
Samozrejme, než dôjde k samotnej fúzii, vývojári musia odviesť kusisko práce aj na starom Ethereum 1.0 blockchaine. Celá vrchná časť roadmapy sa venuje práve tomuto vývoju. Ak vás to zaujíma a chcete vedieť viac, napíšte nám to do komentárov. V prípade záujmu radi pokryjeme aj túto tému.
Obchodujte Ethereum na burze Binance. Zaregistrujte sa cez >>>náš link<<< a získajte doživotnú zľavu 5% na poplatkoch. Ponuka platí iba do konca roka
Pokročilé technológie
Okrem toho Ethereum Foundation pracuje aj na ďalších pokročilých technológiách ako nové typy kryptografie odolnej voči útoku kvantovými počítačmi, Proof of Custody (hotový) a ďalšie veci, ktorým rozumie iba zopár zasvätených a sú nad rámec tohto článku.
Včera sme spustenie Beacon Chainu sledovali naživo s expertom na Ethereum Adamom Kracíkom. Pozrite si záznam zo streamu, nájdete tam mnoho zaujímavých informácií. A nezabudnite sa prihlásiť na odber nášho YouTube kanálu BitLink. Čoskoro budeme mať 2000 odberateľov a potom to poriadne oslávime!
































